我国基金管理人采取的组织形式既有合伙企业又有公司。由于新公司法对以合伙企业作为组织形式的基金管理人影响不大,故本文着重探讨新公司法对采用公司作为组织形式的私募基金管理人[1]的影响。
1. 存量公司需在2032年6月30日之前完成实缴
《国务院关于实施〈中华人民共和国公司法〉注册资本登记管理制度的规定》于2024年7月1日实施,其中第二条规定:“2024年6月30日前登记设立的公司,有限责任公司剩余认缴出资期限自2027年7月1日起超过5年的,应当在2027年6月30日前将其剩余认缴出资期限调整至5年内并记载于公司章程,股东应当在调整后的认缴出资期限内足额缴纳认缴的出资额”。
因此,未完成实缴的管理人需要在2032年6月30日进行调整,具体有以下三种调整模式:
模式一是完成减资,并确保对于减资后的认缴出资额,可以在出资期限内完成100%实缴出资;
模式二是就尚未实缴的部分重新明确实缴日期,但仍需在2032年6月30日之前完成实缴;
模式三是调整出资人,通过股权对内对外转让,缓释特定股东的实缴出资压力和风险得到。这一方案下,管理人应特别注意,需及时向基金业协会办理备案和报送出资人变更或控股股东、实际控制权变更等有关信息,如果变更出资人导致实际控制权发生变更的,还需要向基金业协会出具法律意见书,对管理人进行全面核查,相当于重新做一次管理人登记,因此需要慎重考虑变更出资人的方案。
2. 对于通过增资或受让股权成为股东的,应在五年内完成实缴
新公司法228条规定,有限责任公司增加注册资本时,股东认缴新增资本的出资,依照本法设立有限责任公司缴纳出资的有关规定执行。据此,公司增资的,认购增资股东应当依照设立公司缴纳出资或者股款的相关规定执行。我们理解,对于受让股权成为股东的,也需要在五年内完成实缴,如果受让时公司已成立超过五年的,需要在受让时实缴完毕。
此外,新公司法第88条还规定了新股东通过受让方式取得股权的实缴要求:股东转让已认缴出资但未届出资期限的股权的,由受让人承担缴纳该出资的义务;受让人未按期足额缴纳出资的,转让人对受让人未按期缴纳的出资承担补充责任。
因此无论新股东是以增资还是以受让的方式投资基金管理人,都需要充分考虑新股东的出资能力,并在协议中予以妥善安排。
二、关于公司治理
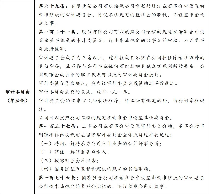
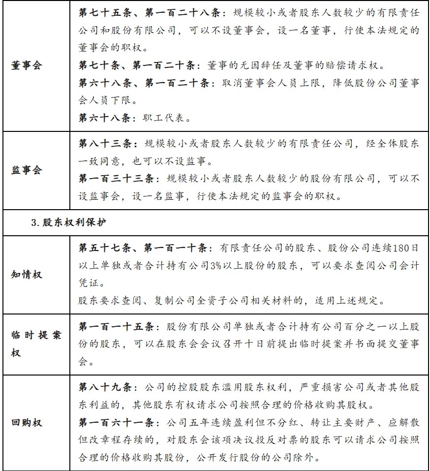
1. 规模较小或者股东人数较少的基金管理人,可以不设监事会
长期以来,学界一直有声音认为监事对于公司治理的影响较小,呼吁弱化甚至取消监事制度的安排,给予公司更大的自主权。在这次新公司法中,上述想法得到了贯彻,为公司治理架构的选择提供更灵活的空间,不再将监事会或监事作为强制设置机构,并参照上市公司董事会审计委员会制度,首次以法律形式规定并适用于有限责任公司,规定由审计委员会行使类似监事会或监事的监督职责。
根据新公司法第六十九条、七十六条、八十三条的相关规定,基金管理人可以在章程中自行选择“董事会+审计委员会”、“董事会+监事(会)”或“董事会+监事(会)+审计委员会”的治理架构,设置监事会的,监事会成员应当包括股东代表和适当比例的公司职工代表,其中职工代表的比例不得低于三分之一,具体比例由公司章程规定。规模较小或者股东人数较少的基金管理人,可以不设监事会,只设一名监事,也可以经全体股东一致同意,不设置监事。
2. 压实公司董监高责任
新公司法通过股东出资催缴的赔偿责任(第五十一条)、股东抽逃出资的连带赔偿责任(第五十三条)、违法提供财务资助的赔偿责任(第一百六十三条)、董事高管侵权连带赔偿责任(第一百九十一条)等条款,压实了公司董监高的个人责任,是本次新公司法的一大亮点。
新公司法修改后,公司的董监高不再只是头衔,而是要切实履行作为公司董监高的责任,否则个人要承担连带责任,这就要求公司的董监高花费更多的时间精力在其所任职的公司上。根据《私募基金管理人登记指引第3号》(“指引3号”)的规定,私募基金管理人可以委派其专职人员在其他企业担任董事、监事,不属于兼职范围。在新公司法的背景下,委派的专职人员需要花费更多的时间精力在其所任职的企业中,可能会影响其在私募基金管理人的履职,在母基金对私募基金管理人进行尽职调查时,需要留意这一点。
此外,新公司法将董监高的忠实勤勉义务具象化,也是本次立法的重大突破。原公司法中并没有规定董监高的忠实勤勉义务具体是什么,仅笼统的规定“董事、监事、高级管理人员应当遵守法律、行政法规和公司章程,对公司负有忠实义务和勤勉义务。”在实践中,存在因基金管理人的股东意见不统一,各股东委派的董事应当做出表决但不履职,造成无法形成公司决议的情况,在原公司法体系下,很难对该董事、高管进行问责。
新公司法第一百八十条解决了前述问题,基金管理人的董事应当做出表决却因为自身的利益不履职表决,违反了董事对公司的忠实义务,同时,该不履职行为也没有尽到作为基金管理人董事通常应有的合理义务,违反了董事对公司的勤勉义务。相信在日后法院的案件审理中,也会体会到本次立法背后的深远用意,压实董监高对公司的勤勉忠实义务。
新公司法是经济社会发展趋势的深刻洞察,对建立健全现代企业制度、协调各方的利益关系、促进资本市场健康发展等具有重要意义,是中国公司法立法进程上的一大步。私募基金作为资本市场的重要成员,也随着时代的潮流滚滚向前。由于新公司法变化巨大,对私募基金的影响还有很多细节之处没有进行探讨,鉴于篇幅限制,本文不再一一阐述,欢迎业内人士探讨交流。
附:







(全篇完)
参考资料:
[1] 如无其他说明,本文所称的基金管理人均特指公司制的基金管理人。
赵子林
来源 | 建纬北京办公室
作者 | 赵子林
编辑 | 建纬品牌部