建纬说法

Voice
建纬说法  >  【建纬观点】《保障中小企业款项支付条例(修订草案征求意见稿)》解读及修订建议

【建纬观点】《保障中小企业款项支付条例(修订草案征求意见稿)》解读及修订建议

作者:

       编者按

       为了促进机关、事业单位和大型企业及时支付中小企业款项,维护中小企业合法权益,优化营商环境。2020年7月5日,国务院发布《保障中小企业款项支付条例》(国务院令第728号)(以下简称“《支付条例》”),于同年9月1日实施。2024年4月18日,工业和信息化部会同相关部门在组织开展专题调研,广泛征求中央有关单位、地方人民政府、专家、企业和行业协会等各方面意见基础上,形成《保障中小企业款项支付条例(修订草案征求意见稿)》(以下简称“《修订草案》”),向社会公开征求意见。对此,本文针对《修订草案》的主要修订内容进行对比解读,同时对《修订草案》中可能涉及到建设工程领域的条款进行解读,并提出浅拙建议供读者参考。

图片


       一、《修订草案》前后对比分析

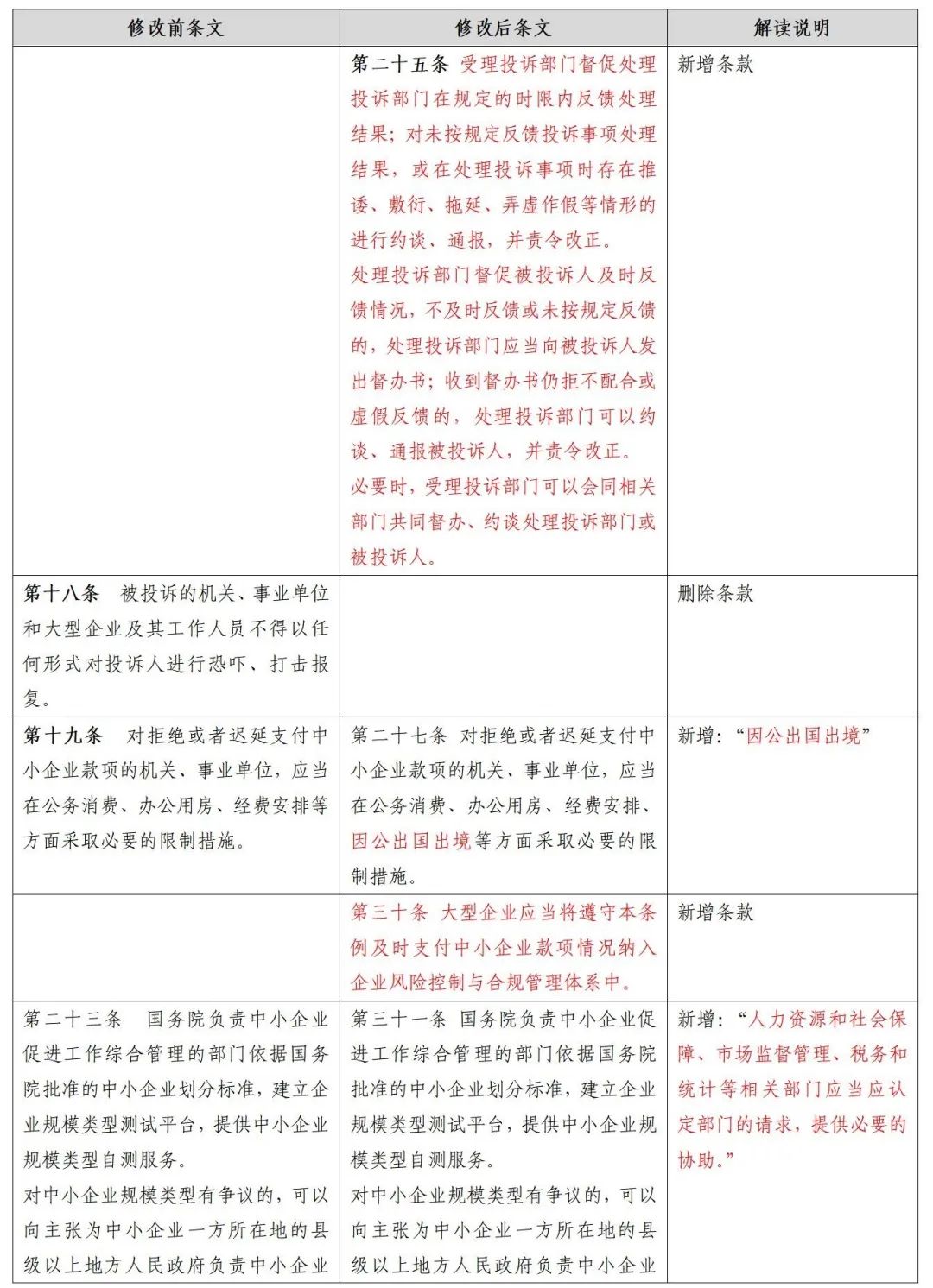
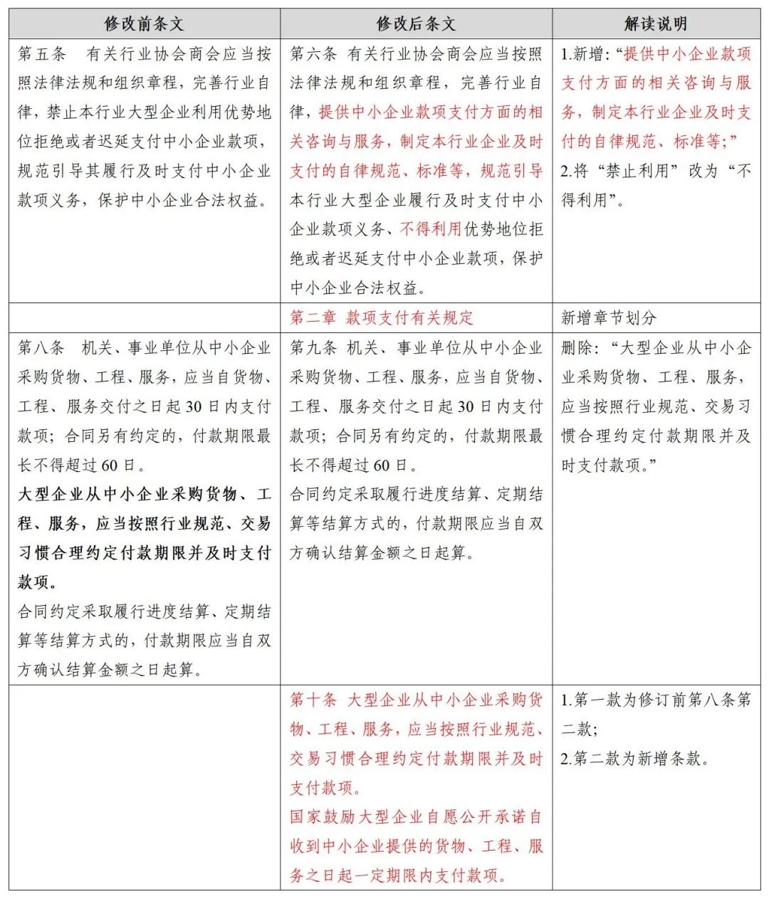
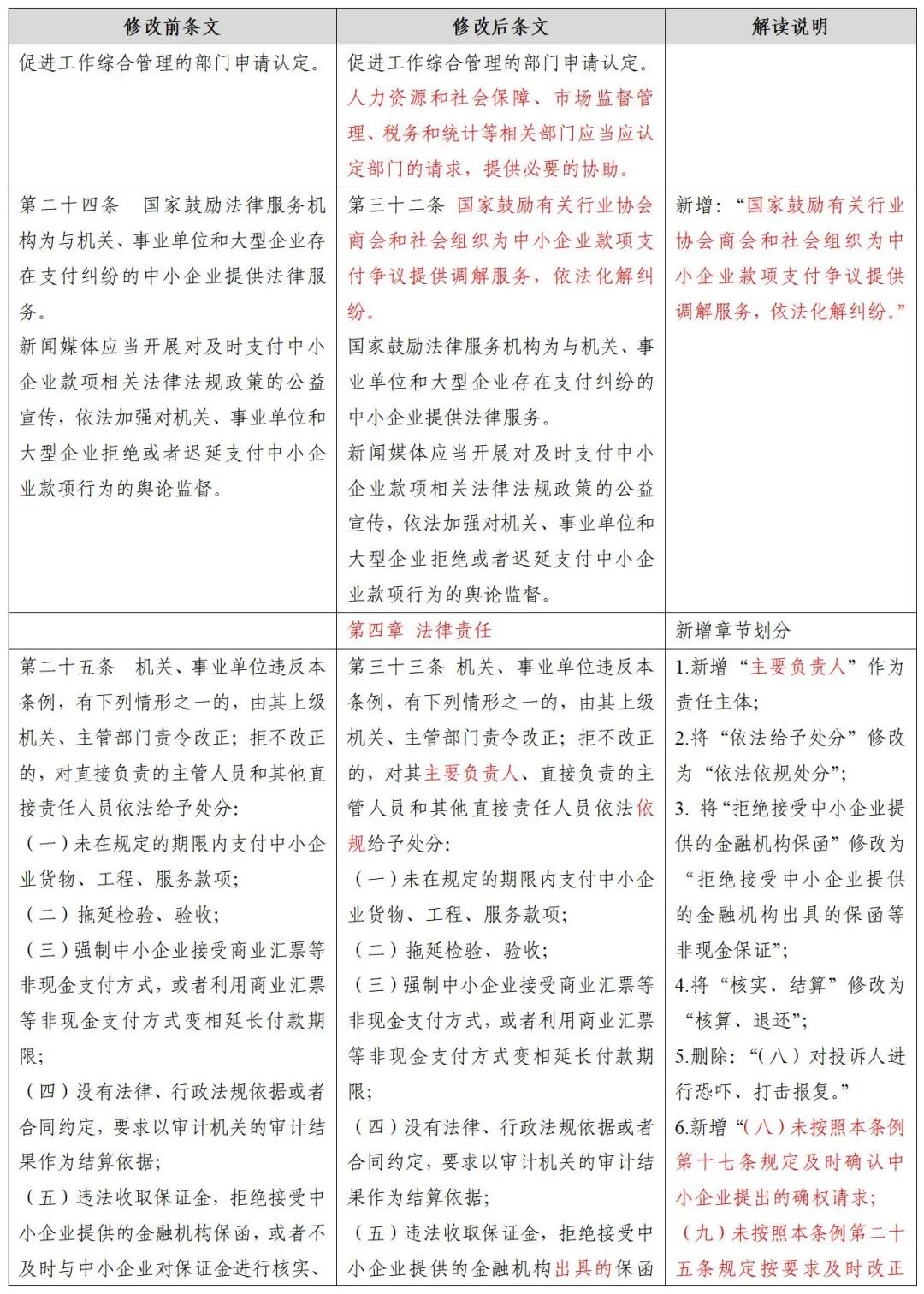
       《修订草案》共38条,相比《支付条例》新增条款9条,删除条款1条,涉及到修改的条款16条。同时,新增章节划分,全文共划分为5个章节,分别为总则、款项支付有关规定、监督管理与救济、法律责任、附则。

图片

图片

图片

图片

图片

图片

图片

图片

图片

图片


       二、《修订草案》部分内容解读

      (一)高频率引用条款的修订分析

       经笔者检索《支付条例》裁判文书引用情况[1],司法实践中对第十五条[2],即逾期付款利息的规定引用次数最多,涉及到889份裁判文书引用,其中案由涉及建设工程的共372篇,占该条款总引用的41.85%。《修订草案》并未对该条做内容上的修订。《支付条例》各条款具体引用数量及内容修订,前十情况如下表:

图片

       (二)建立了多部门联合督查和惩戒机制

       本次《修订草案》中强化了机关、事业单位、大型企业采购货物、工程、服务支付中小企业款项的监督和管理。《修订草案》新增的第二十一条、第二十二条、第二十三条第二款建立了联合督查机制,由县级政府建立督查制度。《修订草案》第二十二条第二款规定,“县级以上人民政府负责中小企业促进工作综合管理的部门建立函询、督办和通报制度,对严重拖欠中小企业款项的机关、事业单位和大型企业,进行函询、督办和通报,并责令改正,必要时可以会同拖欠单位上级机关、行业主管部门、监管部门联合进行。”《修订草案》第二十四条、第二十五条完善了投诉和督查机制,明确了投诉处理时间最长不超过90日。

       《修订草案》第二十六条建立联合惩戒机制,尤其是强化了失信惩戒机制,加强了信用罚惩戒力度。对于不履行及时支付中小企业款项义务情节严重或者造成严重不良影响的可以纳入相关主体信用记录并纳入全国信用信息共享平台。相关信息通过信用门户网站、国家企业信用信息公示系统向社会公示。在建设工程领域,如涉及到满足本条主体规定的大型企业,涉及到违反规定不履行及时支付工程款项情节被处罚的,后续可能会直接影响到企业其他项目的招投标、资质评定、投资项目审批,有关部门根据拖欠主体类型实施失信联合惩戒。《修订草案》第二十六条对于大型建设工程企业向下的工程款项支付问题上,无疑是悬在头顶的“达摩克利斯之剑”。拖欠中小企业工程款,不仅可能面临当前的行政处罚,而且还面临信誉罚,后续业务承接、资质审批都会受到影响。

       (三)上市建工企业应更加关注信息披露

       本次《修订草案》新增了第十九条第三款、第三十五条第二款,规定了涉及的欠付主体如为上市公司的大型企业,还需要将逾期未支付的合同数量和金额纳入到上市公司年报等信息披露报告中,同时还规定了违法信息披露的法律后果。对于主体类型为上市公司的大型建工企业来讲,在信息披露上增加了信披内容,同时也反向督催作为上市公司的大型企业及时支付中小企业款项,否则相关信息均需要披露到年报等信息披露报告中。由此,对建工领域的上市公司股价、后续工程义务开展均可能造成一定程度的影响。


       三、笔者关于条例的修订浅见

       (一)应注意支付条例与相关司法解释适用的一致性

       本次《修订草案》第十八条保留了原《支付条例》第十五条的内容,未作修订。《修订草案》第十八条中规定:“机关、事业单位和大型企业迟延支付中小企业款项的,应当支付逾期利息。双方对逾期利息的利率有约定的,约定利率不得低于合同订立时1年期贷款市场报价利率;未作约定的,按照每日利率万分之五支付逾期利息。”

       一方面,《修订草案》以行政法规的形式,对中小企业的群体的权益予以特殊保护,在相关主体违反行政法规的情况下,通过行政处罚的方式予以规制无可厚非。但是,需要注意的是,逾期付款利息作为民事主体之间违约行为的规制手段,通过行政法规形式直接认定民事范畴的责任承担或还值得商榷。

       另一方面,根据《最高人民法院关于审理建设工程施工合同纠纷案件适用法律问题的解释(一)》第二十六条的规定,“当事人对欠付工程价款利息计付标准有约定的,按照约定处理。没有约定的,按照同期同类贷款利率或者同期贷款市场报价利率计息。”对于上述两条规定,在司法裁判中已经出现“同案不同判”的情况,有法院认为建工司法解释属于特别法,特别法优先于一般法,应适用建工司法解释;[3]有法院支持原告按照《支付条例》的规定主张月息1.5%的工程款利息。[4]司法解释和行政法规发生冲突的情况下,建设工程领域应该优先适用哪条规定,仍存在较大争议。有学者认为除了刑事司法解释外,其他司法解释与行政法规具有同等效力,二者的规定不一致时,由全国人大常委会裁决。[5]同时,《修订草案》中规定的日万分之五逾期利息,年利率达18.25%也超过了当前民间借贷利率的上限4倍贷款市场报价利率(即LPR利率)[6]的规定。

       笔者倾向认为,即便是通过行政法规的形式对中小企业的权益进行特殊保护,但是也不宜超过民间借贷利率的最高上限4倍LPR利率。如保留本条规定,从行政法规与司法解释适用上的一致性,以及中小企业特殊群体的利益保护角度出发,笔者建议本条规定修订为,“机关、事业单位和大型企业迟延支付中小企业款项的,应当支付逾期利息。双方对逾期利息有约定的,从其约定,但不得低于合同订立时1年期贷款市场报价利率且不得高于1年期贷款市场报价利率的4倍;未作约定的,按照不超过同期同类贷款利率或者贷款市场报价利率的4倍支付逾期利息。法律、司法解释有规定的从其规定。”

       (二)应注意与“背靠背”条款的适配

       《修订草案》第十六条规定,“机关、事业单位和大型企业与中小企业的交易中部分存在争议且不影响其他部分的,对于无争议部分应当履行及时付款义务。”

       在建设工程领域,存在大量的“背靠背”支付条款,如承包人在未获得发包人支付的情形下,可依此条款主张付款期限或付款条件尚未届至,抗辩分包人的付款请求权。但是《修订草案》中明确机关、事业单位和大型企业与中小企业的交易中部分存在争议且不影响其他部分的,对于无争议部分应当履行及时付款义务。将影响“背靠背”条款的适用,甚至剥夺了承包人主张付款条件尚未届至的权利。

       “背靠背”条款在建设工程领域的适用,是各方对工程款支付风险逐层分解的结果,避免总包人在未获得发包人支付的情况下承担过重的支付压力。分包人同意总包人按照“背靠背”条款支付或者通过其他方式延长付款期限,目的在于维持或者获得更多来自于总包人的交易机会,是其真实意思表示的体现。

   《修订草案》作为行政法规,出发点在于解决中小企业的债权问题,对于机关、事业单位类主体,适用本条例无可厚非。但是,对于大型企业特别是民营企业,与中小企业之间的市场商业行为,在有民事诉讼、仲裁等纠纷解决渠道的前提下,直接通过行政法规干预民事约定付款义务,可能导致民事主体的权利失衡。在建设工程领域,如果总包人无法获得发包人的清偿,通过各种民事、行政法律责任对总包人的约束,无法从根本上有效解决中小企业欠款问题。该问题的最核心还是在于如何提高发包人的清偿能力和清偿意愿。并且,如总包人在未获得发包人的清偿情形下,其未向下支付分包商款项,不仅构成民事违约,而且要可能受到行政处罚,甚至直接影响到后续招投标、资质评定等业务开拓,对于民营企业而言,违约成本是否过高?是否会由此降低大型建工企业与中小企业合作的意愿?笔者认为值得商榷。此种情形下,笔者认为应当谨慎适用欠付中小企业款项的行政处罚措施,让民商事行为回归民商事争议解决途径。


图片

常 祥

建纬律师事务所 虹桥办公室 律师

专业领域:建设工程领域相关的工程总承包合同纠纷、公司类纠纷、破产清算等争议解决

邮箱: changxiang@jianwei.com

图片

熊应然

建纬律师事务所 虹桥办公室

专业领域:建设工程领域相关的工程总承包合同纠纷、债务重组、破产重整

邮箱: xiongyingran@jianwei.com




[1] 注:截至2024年4月22日,检索平台:威科先行·法律信息库。

[2]《支付条例》第十五条“机关、事业单位和大型企业迟延支付中小企业款项的,应当支付逾期利息。双方对逾期利息的利率有约定的,约定利率不得低于合同订立时1年期贷款市场报价利率;未作约定的,按照每日利率万分之五支付逾期利息。”

[3] (2021)新40民终2094号民事判决书

[4] (2022)辽08民终3003号民事判决书

[5]苗炎.论司法解释的性质和效力位阶[J].中外法学,2023,35(02):425-444.

[6]2024年4月22日公布的贷款市场报价利率(LPR):1年期LPR为3.45%。四倍LPR为13.8%。


建纬(虹桥国际中央商务区)律师事务所

图片

       建纬律师事务所成立于1992年,是国内首批专注于城乡发展综合法律服务(包括建设工程、房地产、自然资源与基础设施、能源与环境、不动产金融等领域)的专业律师事务所。建纬在全国31个主要城市设有办公室,能够为客户提供多地协同法律服务。

       2023年12月,建纬31周年之际落子上海虹桥,上海市建纬(虹桥国际中央商务区)律师事务所正式成立,自此开启“一城两所、双核驱动”的崭新格局。未来,建纬将依托虹桥“国际会客厅”的独特优势,专注城乡发展综合法律服务的专业领域,打造面向长三角、辐射全国、联通国际的法律服务“新平台”,为下一阶段的高质量发展插上腾飞的翅膀。


       建纬虹桥办公室长期招聘合伙人、专职独立律师、实习生,我们诚邀各位有志于城乡发展综合法律服务事业的优秀人士莅临,从建纬虹桥出发,谱写崭新篇章!

       有意者请发送简历至 jwhq@jianwei.com


END


作者 | 熊应然 常祥

编辑 | 建纬品牌部